OnRoad - FullStack
OnRoad is a platform where users can anonymously contribute vehicle prices which helps the community get real and transperant pricing. Its USP is the complete breakdown of prices and hidden charges which seperates it from the competetion, It is by far the project I am most proud of.

Features
🖥️ Monorepo Setup
Our application adopts a monorepo architecture, consolidating backend and frontend code within a single repository. This streamlined approach facilitates efficient codebase management and simplifies the deployment process.
⚡ Zippy and Fast Frontend
Leveraging React.js and TypeScript, our frontend is engineered for speed and efficiency, ensuring an exceptional user experience. It is fully responsive and optimized for all devices, featuring Gzip-compressed static assets for enhanced transfer speeds.

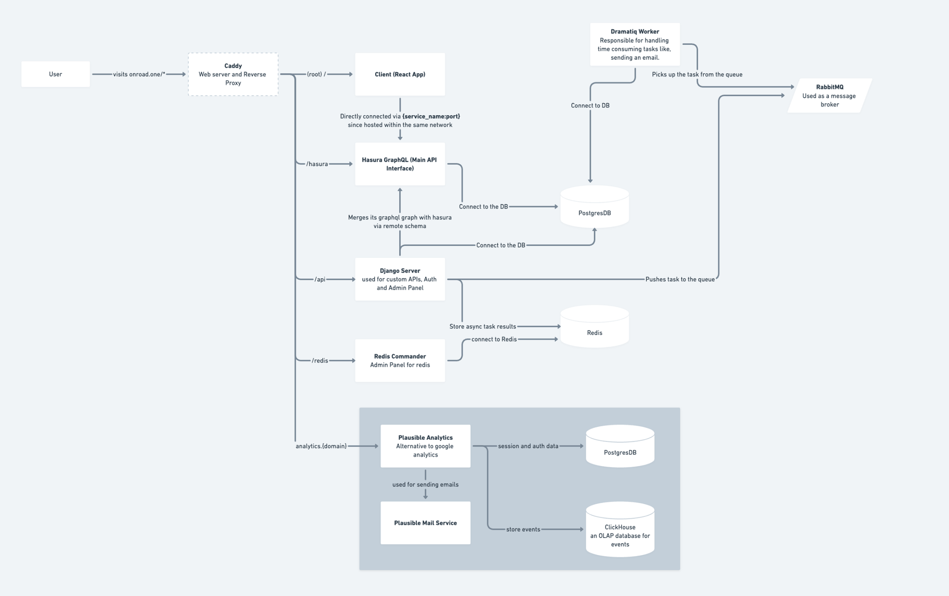
📦 Microservices Architecture with End-to-End Dockerization
Built on a foundation of independent microservices, our application architecture allows for scalable components. Complete dockerization enables seamless operation across any environment with a simple docker-compose upcommand. Please note that running a stateful service like PostgreSQL in a container has its own limitations which you should be aware of in production.

🌐 Hasura GraphQL with Automated APIs
Utilizing Hasura, we generate GraphQL APIs that streamline API creation and management. Hasura enriches our application with role-based access control, real-time updates, and event triggers.
🔐 Advanced Authentication and Authorization ⭐️
Our authentication framework utilizes JWT tokens and supports various methods, all implemented from scratch, including:
Username-password
Magic-link
Sign In With Google (Oauth2)
PassKeys (WebAuthn API)
These methods work together seamlessly to ensure robust security. The framework employs long-lived refresh tokens and short-lived access tokens to enhance security and maintain user sessions efficiently.
💾 Closer to Database Layer
Our application maximizes database utilization for optimal performance, leveraging triggers, defaults, constraints, and indexes. This approach enhances scalability and framework agnosticism.
🔄 Automated DB Backups
Regular database backups are automated via a cron job, ensuring data integrity and recoverability in any eventuality.
🛡️ Security and Privacy
Dedicated to user privacy and security, our application implements robust measures like CSRF, XSS protection, and CORS. Tight API security through RBACs and network isolation safeguards against unauthorized access.
🚦 Rate Limiting
API rate limiting, enforced at the API gateway level (Caddy), prevents misuse and ensures stable application performance.
📬 Message Queues and Brokers for Asynchronous Processing
Asynchronous tasks such as email sending and future image processing are efficiently managed via RabbitMQ and the DramatiQ library, maintaining an uninterrupted user experience.
🚀 CI/CD
Our deployment process is automated through GitLab CI/CD, facilitating seamless transitions from staging to production on DigitalOcean Droplets.

📊 User Analytics
Employing Umami for user analytics allows us to understand user behaviors and make informed decisions, prioritizing privacy.

📁 AWS S3 for File Storage
AWS S3 is our choice for secure and accessible user file storage, ensuring data safety and availability.
🐛 Sentry for Error Tracking and Metrics
Sentry aids in identifying and resolving application errors, offering valuable insights into performance metrics.
🤖 ChatGPT for Development
ChatGPT has played a significant role in developing our application, demonstrating the power of precise prompts in achieving desired outcomes and fostering a deeper understanding of our technology stack.
High Level System Design (HLD)
